




ISBN:9787511737489
版次:1
包裝:平裝
開本:16
出版時間:2019-12-01
用紙:純質紙
頁數:440
字數:335000
編輯推薦
一本用心解讀古都北京城牆、城門、城磚的書!
城牆-磚石砌築的文史長卷;
城門-穿越古今的時光隧道;
城磚-錒刻城蹟的實物史料。
內容簡介
本書以北京的「城」為主線,以城牆、城門、城磚為三個主題,共同架構一個內容關聯緊密的研究系列,以期通過詳實地解讀古都北京的城牆、城門和城磚, 探究這 座古城深厚多元的歷史文化價值。
城牆部分,作者根據實地考察及史料對城牆的規制、構造及演變歷史進行了詳細的描述,並輔以珍貴的城牆老照片二十多張、專業繪製剖面圖二十多幅。
城門部分,對城門的建築形制、構造、演進過程和城門文化進行了詳細記述,並輔以珍貴的城門老照片三十多張、專業繪製平面圖(剖面圖、立面圖)六 十多幅。
城磚部分,從城磚的產地變遷、款識類別、造辦體制、檢驗標準等角度做了詳細考察,並輔以七十多張城磚照片。
作者介紹
蔡青,1957年11月生於北京。 中央工藝美術學院(現清華大學美術學院)環境藝術研究生畢業,獲文學碩士學位。 天津大學建築學院畢業,獲工學博士。 清華大學高級工程師,清控人居建設集團北京清尚建築設計研究院高級建築裝飾設計師、高級工藝美術師、高級室內建築師,主要從事建築內外環境設計與景觀設計,同時致力於北京古城垣 建築與城市藝術設計的研究。 主要研究成果:《百年城蹟-1900—2010北京城貌及古建築的百年嬗變》[專著,2013年度國家出版基金計畫、第六屆中華優秀出版物(圖書)獎],《城市設計與 歷史脈絡-從藝術視角檢視北京歷史城區的變遷》(專著),《北京銘文城磚研究-明清城磚銘文的歷史資訊與多元文化價值》(專著,2017年度國家出版基金計畫) 。
蔡亦非,1991年8月生於北京。 2018年,畢業於美國雪城大學(SyracuseUniversity)建築學院,獲建築學碩士學位。 畢業設計重點研究北京城市與建築共生關係,獲榮譽畢業設計獎。 工作期間曾任職於清華大學建築設計研究院、都市實踐建築設計諮詢有限公司(Urbanus),現任奧雷舍人建築設計諮詢有限公司(BüroOleScheeren)建築設計師,任職期間參與了中國、德國、沙 烏地阿拉伯等多地大型公共建築設計競賽及落地工程。
目 錄
城牆——磚石砌築的文史長卷
城牆記
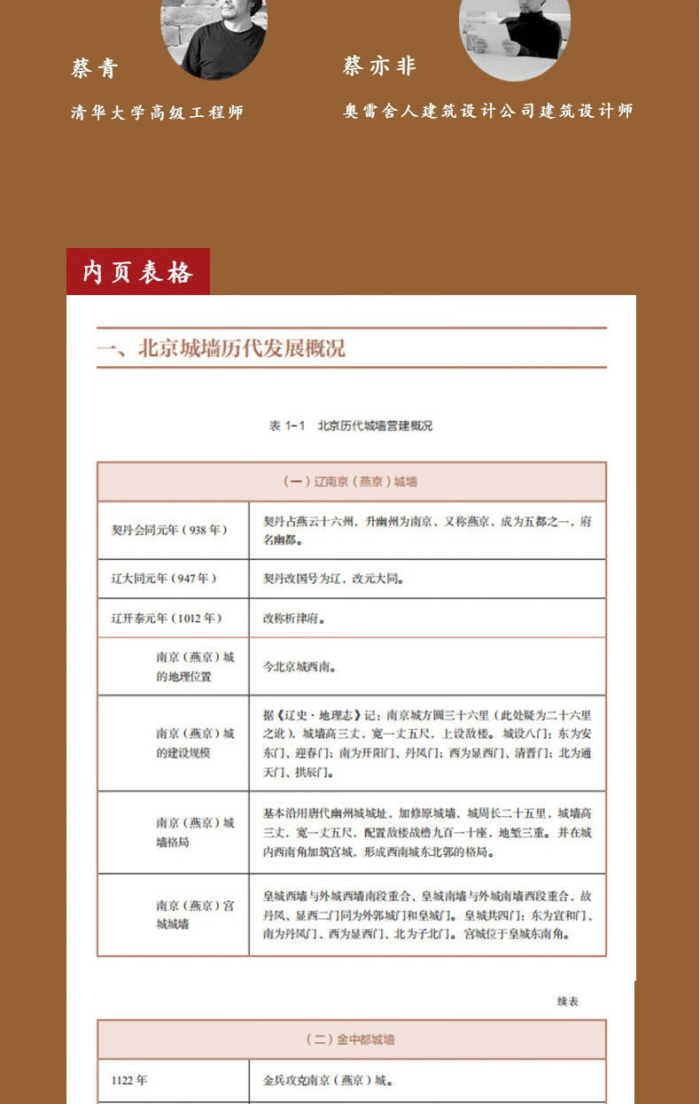
一、北京城牆歷代發展概況
二、遼陪都南京(燕京)的西南城與東北郭
三、金中都的內城外郭與東城西郭
四、元大都的南城北郭及東城西郭
五、明清京師的內城外郭
六、明清北京內城與外城的城牆形制與歷史資訊
內城城牆考察
一、內城城牆內側壁尋考
(一)內城南牆內側壁
(二)內城東牆內側壁
(三)內城北牆內側壁
(四)內城西牆內側壁
二、內城城牆外側壁尋考
(一)內城東牆外側壁
(二)內城北牆外側壁
(三)內城西牆外側壁
(四)內城南牆外側壁
外城城牆考察
一、外城城牆內側壁尋考
(一)外城北牆東段與東牆內側壁
(二)外城西牆與北牆西段內側壁
(三)外城南牆內側壁
二、外城城牆外側壁尋考
(一)外城北牆西段與西牆外側壁
(二)外城南牆外側壁
(三)外城東牆與北牆東段外側壁
附錄 1920年代、1950年代北京城牆長寬高比較表
城門-穿越古今的時光隧道
城門記
一、北京城門歷代營建概況
二、遼陪都南京(燕京)城門
三、金中都城門
四、元大都城門
五、明清京師城門
北京內城城門
一、內城南垣
(一)正陽門
(二)崇文門
(三)宣武門
二、內城東垣
(一)朝陽門
(二)東直門
三、內城西垣
(一)西直門
(二)阜成門
四、內城北垣
(一)安定門
(二)德勝門
北京外城城門
一、外城南垣
(一)永定門
(二)左安門
(三)右安門
二、外城東垣
廣渠門
三、外城西垣
廣安門
四、外城北垣
(一)東便門
(二)西便門
附錄 北京城門拆除及損毀資訊簡表
城磚-錒刻城跡的實物史料
城磚記
一、北京城磚款識類別
(一)綜合款
(二)皇朝款
(三)紀年款、幹支款
(四)官窯款
(五)產地款
(六)窯廠款
(七)窯戶款
(八)葫蘆圖款
(九)用途款
(十)材質款
二、城磚產業帶與漕船運輸
(一)京杭運河流域的北京城磚產業帶
(二)明清時期京杭運河沿線產地款城磚
(三)城磚漕運
三、北京城磚業的產權制度
(一)明朝的工匠輪班制與官辦磚窯
(二)「官督商辦」與造磚業產權制度的演變
(三)清代造磚業的產權制度
四、北京城磚的品質保障體系
(一)嚴謹的城磚燒造技藝
(二)嚴苛的城磚檢驗標準
五、北京城磚造辦體系的職官建制
六、北京城磚業的實名職責制
(一)融入磚銘的職責制度
(二)城磚銘文的多重功效
附錄一 明清北京歷朝城磚產地資訊表
附錄二 北京城磚銘文對照表
參考書目
後記
前言/序言
城垣,作為人類文明的載體,鈴記著歷史長河所累積的豐富文化訊息。 其主體建築與主要構築物料-城牆、城門、城磚,承載著城垣文化特有的厚重內涵。
20世紀初期,瑞典史學家奧斯伍爾德.喜仁龍(OsvaldSiren)曾對北京古城垣進行過一次認真細緻的考察,並於1924年在倫敦出版了《北京的城牆和城門》(The Walls and Gates of Peking)一書。 然而,這位學者無論如何也不會想到,這座被他稱為「最動人心魄的古蹟」和「土石築成的史書」的古老城垣,四十多年後竟大多被拆除,他的考察 成果也因此成為研究北京古城垣的珍稀史料。
如今,北京古城垣已基本無存,內外城約39,000公尺的古城牆已近全部拆除(僅剩約1,800公尺經過維修的殘存城牆)。 昔日16處古城門的32座城樓、箭樓,如今也大多無存(僅剩正陽門城樓、箭樓和德勝門箭樓3座),用於築建城牆和城樓的一億多塊老城磚亦 散失殆盡。
本書以北京古城垣為主線,由城牆、城門、城磚三個主題構成一個內容緊密關聯的研究系列,既深入探尋古城垣的學術價值,又廣泛考證與古城垣相關的社會歷史資訊。 透過考析北京的城牆、城門和城磚,進而從一個新的視角解讀古城垣多元而深厚的歷史文化價值。
「城牆」部分以北京內城與外城城牆為研究對象,重在探尋北京城牆的建築構造及其所承載的大量歷史文化資訊。 如今,北京的城牆已所剩不多,幸有喜仁龍先生100年前考察研究的歷史文獻,為我們提供了跟隨其昔日足跡對古老城垣進行一次特殊尋考的機會。
重溫前人的研究成果,對應地融入今天的思考及研究所得,這種將歷史文獻與當代研究成果交叉互證的方式,打破了不同歷史階段的時空間隔,無疑具有新的研究價值和意義 ,同時也以獨特的方式表達了對奧斯伍爾德.喜仁龍先生的敬意。
「城門」部分定位於建築構造與物料的研究,不拘於對其表層形態的認知,力求透過對各類史料、文獻的分析與考證,澄清關於北京城門的一些模糊概念,整合有關城門的各種不同 定論,繼而提出具有一定研究價值的見解。
「城磚」是構築城牆和城門的主要建築料,從燒製到築建城垣,累積了豐富的歷史資訊。 其中的銘文城磚更具有多元文化價值,是我們研究北京建城史極為難得的實體史料。 但長期以來,在北京城垣文化研究領域,關於銘文城磚的研究仍有許多空白。 對於城磚文化的保護和研究,目前古城南京以及山東臨清(北京城磚主要產地)都做了許多有益的工作。 而古都北京,「城」業已不存,磚則踪跡難尋,城磚文化研究處於一種無奈狀態,既有實物與資料缺失的客觀原因,也有主觀重視不夠的現實問題。 1990年代初,北京開始進行城市危改,一些古城磚隨著舊建築的拆除又重見天日,我們也因而得到了獲得第一手資料的機會。 透過這些實物史料的搜尋與考證,城磚銘文研究也取得了一些成果,並填補了部分北京城垣文化研究的空白。
尋考北京城垣文化,既要追尋城牆、城門、城磚的傳統形制、構造,也要考證其歷史文化脈絡。 但由於實物缺失,文獻寥寥,難度不言而喻。 但我們堅信,北京古城垣仍有許多文化「寶藏」有待探索。









作者:[瑞典]喜仁龍
開本:16開
頁碼:316頁
ISBN編號:9787550291782
內容介紹
本書真實還原了20世紀20年代時遺存的北京城牆與城門。 作者透過實地走訪考察,被這些宏偉古蹟的壯美所折服,也因其衰敗的現狀而嘆息。 除了在描寫中投入藝術史家的浪漫與情懷,喜仁龍還堅持嚴謹的研究方法:挖掘中國歷史文獻中對城牆城門的繁雜記載,勘測丈量每一段城牆、每一座城牆的尺寸,觀察記錄城牆、 城門及週邊街市鄉野的現狀,實景拍攝城牆城門的照片,精細繪製城門各種角度的建築細節圖,使這本考察手記在文學性、科學性、歷史性等方面達到了J 高的水準。
編輯推薦
這是一本震撼了歷史地理學大師侯仁之先生的著作。 嚴謹的測量,詳盡的觀察,精細的圖紙,真實的照片,這一切在新版本中被完整地保留下來。 對照1924年英文原著,每一個細節,每一幅圖片,我們都細緻還原並加以校訂標註。
53幅城門精細手繪圖紙
126張城牆城門真實舊照片
我們越過時空的阻隔
終於可以與這些無言的記錄者靜默相對
理解古老遺存中所蘊含的歷史韻味
目錄
出版前言
中文版新序 李孝聰
中文版序 侯仁之
英文版自序
D一章
中國北方築牆城市概述
D二章
北京舊址上的早期城市
D三章
北京的內城城牆
D四章
北京內城城牆的內側壁
南城牆 / 東城牆/ 北城牆 / 西城牆
D五章
北京內城城牆的外側壁
東城牆 / 北城牆 / 西城牆 / 南城牆
D六章
外城的城牆
外城城牆的內側壁 / 外城城牆的外側壁
D七章
內城的城門
引 言
/ 西城牆上的城門 /
東城牆上的城門 / 南城牆上的城門 /
北城牆上的城門
D八章
外城的城門
圖片目錄
城門圖紙
圖 1 北京城址上早期城市的相對位置示意圖
圖 2 中都,金代都城;汗八里,元代都城
圖 3 內城西牆上平則門以南的兩段牆體剖面圖
圖 4 內城北牆的兩段牆體剖面圖
圖 5 西南角樓平面圖
圖 6 阜成門(平則門)箭樓、城樓及週邊平面圖
圖 7 阜成門城樓平面圖
圖 8 阜成門城樓剖面圖
圖 9 阜成門城樓剖面圖(側面)
圖 10 阜成門城大樓正立面
圖 11 阜成門城樓側立面
圖 12 阜成門箭樓平面圖
圖 13 阜成門箭樓剖面圖(側面)
圖 14 阜成門箭樓剖面圖
圖 15 阜成門箭樓側立面
圖 16 阜成門箭樓正面
圖 17 西直門城樓平面圖
圖 18 齊化門城樓平面圖
圖 19 東直門城樓平面圖
圖 20 哈德門城樓
圖 21 崇文門(哈德門)城樓平面圖
圖 22 順治門城樓平面圖
圖 23 改建前的前門平面圖
圖 24 改建後的前門平面圖
圖 25 改建前的前門箭樓正面
圖 26 改建前的前門箭樓平面圖
圖 27 改建前的前門箭樓側面
圖 28 正陽門城樓正面
圖 29 正陽門城樓平面圖
圖 30 安定門城樓平面圖
圖 31 德勝門城樓平面圖
圖 32 西便門城樓、箭樓及週邊平面圖
圖 33 西便門城樓正立面
圖 34 西便門城樓剖面圖(側面)
圖 35 西便門城樓平面圖
圖 36 西便門箭樓平面圖
圖 37 西便門箭樓剖面圖(側面)
圖 38 西便門箭樓正立面
圖 39 廣安門城樓、箭樓及週邊平面圖
圖 40 廣安門城樓正立面
圖 41 廣安門城樓平面圖
圖 42 廣安門城樓剖面圖(側面)
圖 43 廣安門箭樓平面圖
圖 44 廣安門箭樓剖面圖(側面)
圖 45 廣安門箭樓正立面
圖 46 永定門平面全圖
圖 47 永定門城樓正立面
圖 48 永定門城樓平面圖
圖 49 永定門城樓剖面圖
圖 50 永定門城樓剖面圖(側面)
圖 51 永定門箭樓平面圖
圖 52 永定門箭樓剖面圖
圖 53 永定門箭樓正立圖
老照片
西安城牆西南角
青州府北城牆
北京外城街景
青州古商業街
山東濰縣的石牌樓
西安城區鳥瞰
西安城牆與西城門
外城西南角外側
內城北牆的古水井
前門至順治門間的內城南牆
西南角樓局部修復的南城牆
順治門至前門間的內城南牆外側鳥瞰
觀像台處的內城牆
不同年代所建造的內城東牆牆體
保存良好的內城東牆牆體
內城東牆東直門段
齊化門至東直門間的長馬道
東城牆上的一個深洞,可見幾層城磚
內城北牆處的牧羊
內城北牆休息的駝隊
德勝門以西的內城北牆外側
新舊交接處的內城北牆內側牆體
內城北牆附近的積水潭
內城西牆南段外側
西直門附近的內城西牆內側
從平則門觀主城牆外側
分三段修繕的平則門南面馬道
內城西牆南端
內城東南角樓
內城東南角樓及內外城城牆的連結處
外城西北角樓
西城牆上一段城磚已經掉落的牆體
西南角樓
東南角樓
外城東牆內側
損毀嚴重並四處修補的外城東牆內側牆體
從彰義門(廣安門)箭樓城台觀外城城牆
外城南牆內側
外城東北角
外城東牆外側的景象
外城西南角樓
東便門外古道上的葬禮儀隊
東便門一座有水閘的石橋
東便門附近的外城城牆
平則門的城樓、箭樓和部分甕城
平則門城樓及甕城廣場的局部
從城牆上觀平則門城樓北面
平則門箭樓側影
從城牆上觀平則門箭樓
平則門箭樓及甕城外的攤點
西直門南側全景
西直門城樓側影
西直門甕城內關帝廟的庭院及院子裡的柏樹
西直門關帝廟的庭院
西直門城門外街景
西直門甕城閘樓及城牆下的店鋪
西直門外老式店鋪林立的街道
齊化門城樓側面及附近建築物
齊化門城樓正面
東直門南側全景
東直門護城河
東直門城樓正面
東直門城樓的門洞
東直門城樓側影
東直門箭樓及護城河
東直門箭樓及改造後的城台
東直門護城河裡的白鴨
從哈德門街觀哈德門城樓
哈德門城樓側影
哈德門城樓及甕城中等待火車通過的人q
近期修復的順治門城樓
順治門城樓及甕城中心
順治門箭樓城台上的老式大砲,箭樓已無存
堆滿陶器的順治門甕城及穿城而過的道路
從南側觀前門城樓
前門城樓門洞透視
前門甕城內的關帝廟入口
前門關帝廟中的祭拜者
從前門箭樓上南觀新建的正陽橋及外城主街
安定門城樓及過去的甕城局部
安定門箭樓及護城河
安定門箭樓及甕城內的真武廟
修復後的安定門甕城城牆
安定門真武廟的庭院內景
德勝門甕城殘垣及箭樓
從德勝門城樓門洞所見街景
昔日德勝門甕城內的古椿樹
德勝門甕城內的流動剃頭匠
德勝門甕城內的真武廟
德勝門箭樓側影
通往西便門的大街
從城台上觀西便門城樓
西便門甕城內的古刺槐
西便門甕城內的椿樹
正在經過西便門箭樓門洞的駝隊
西便門外綠樹成蔭的街道
東便門城樓內側
東便門箭樓城門
東便門外的石橋
在東便門外休息的驢子和牛
西便門外的駱駝
東便門外東河的終點
沙窩門甕城、城樓及箭樓側影
沙窩門城樓
透過沙窩門城樓門洞觀甕城內景
沙窩門外的葬禮儀仗隊
廣安門城樓、箭樓、甕城側影
廣安門城樓及甕城局部
廣安門城樓側影
廣安門甕城及城樓
廣安門箭樓
右安門甕城及城樓
右安門甕城及箭樓
冬日里正在經過右安門的駝隊
右安門箭樓及護城河
右安門外低垂的柳樹
右安門外護城河中的蘆葦與孩童
右安門城樓及生長在城台上的椿樹
左安門甕城及城樓
1922 年 9 月,崩塌後的左安門馬道廢墟
左安門箭樓側影
左安門箭樓及護城河
從正面觀永定門城樓、箭樓及甕城
從甕城內觀永定門城樓
從甕城內觀永定門箭樓
永定門護城河石橋上的交通景象
永定門城樓及護城河側影
中文版新序



NT$1299
《氣象學與生活 》弗雷德里克氣象學基礎理論知識 自然氣象科普書
NT$1299
基礎數學與生活 物理學與生活 基礎化學與生活
NT$2290
2025年新版精裝 倪海廈 圖文筆記(共6冊) 針灸大成+ 金匱要略+黃帝內經+神農本草+傷寒論+天紀解析圖文筆記 適合喜歡古中醫文化愛好者閱讀研究
NT$1980
中國民間奇幻全書【神鬼+精怪+仙妖】 (函套全3冊)特裝刷邊典藏版 中國神祇奇幻生靈魔鬼玄幻神秘奇事 民間神話故事傳說信仰民俗文化
NT$1399
中國繪畫史 +潘天壽談藝錄(共2冊)附贈五牛圖+書籤
NT$1990
【刷邊盒函版】道教大辭典 道教歷史文化現狀大型專科辭典 (附贈 神仙圖冊+知識圖譜+綾布捲軸畫+藏書票)
NT$1190
穆夏插畫集
NT$1399
攝影構圖藝術+快速提升照片水平的150個關鍵技法(共2冊)
NT$2590
女觀(主冊+副冊)共2冊 當代藝術家王依雅超大開本高清畫集 附贈【亞克力相框和4張6寸縮印畫】 經典節日禮品 七夕禮物
NT$1499
時間的力量+彩色的中國:跨越30年的影像歷史(共2冊)
NT$1590
世紀敦煌 跨百年的莫高窟影像再現 接續1600年美的歷程 100餘幅精品畫作敦煌壁畫與臨摹傳承人的故事 接觸敦煌壁畫的美好路徑
NT$2999
我等你 立體紙雕繪本【贈PVC包裝盒】天后海貝卡 經典節日禮品 七夕禮物
NT$1190
多雷插畫集 古斯塔夫 多雷原版 黑白版畫插畫經典全集
NT$1299
達芬奇手稿畫冊作品集 TASCHEN Leonardo da Vinci達芬奇素描手稿全集 英文版
NT$1299
【特裝刷邊版】全本紅樓夢 清 孫溫 繪 230幅絹本彩繪再現紅樓夢 仿古特種紙+鏤空工藝封面
NT$1698
中國傳統裝裱修復技藝+書畫修復六十年(共2冊)裝裱製作技法教程 裱框裝飾技術 老字畫復原修復工藝教學
NT$2590
證類本草箋釋(全6冊)繁體橫排
NT$1399
中國繪畫史 +潘天壽談藝錄(共2冊)附贈五牛圖+書籤
NT$1999
山海經 全本全註全譯 彩圖刷邊特製版(全3冊)
NT$1399
版式之道-日本版式設計手冊 平面設計書籍
NT$1499
物理學中的數學方法
NT$1199
四季滋補一碗湯+一碗好湯 喝出好氣色(共2冊)
NT$1699
【盒函精裝典藏版】荒誕序曲:加繆文集(全5冊) 局外人+鼠疫+西西弗神話+快樂的死+卡拉古拉 收錄60張加繆珍貴照片
NT$2590
三國演義 亞東版 盒裝刷邊特裝 (全二冊)
NT$2880
一版一印 亞東版【 紅樓夢】特裝珍藏版 全3本 紀念亞東圖書館成立110週年特裝版刷邊
NT$2980
黃帝內經 刷邊禮盒典藏版 全本全注全譯 附活學活用黃帝內經輔助讀本 (共3冊)
NT$1990
斯圖爾特微積分(第9版)全彩印刷 數學家斯圖爾特帶你走進數學殿堂 引導式教學立體化解說 微積分的百科全書 輕鬆入門微積分
NT$1799
【精裝8開】《城市 人類這樣聚集於大地》 百餘幅高畫質衛星攝影圖像 城市結構 風土人情 環境自然 攝影環保書籍
NT$2290
2025年新版大開本精裝 倪海廈 圖文筆記(共6冊) 針灸大成+ 金匱要略+黃帝內經+神農本草+傷寒論+天紀解析圖文筆記
NT$1790
【特裝刷邊盒函版】道教大辭典 吉宏忠道教百科全書 吸收百年道教研究成果 二十年匠心打造的道教文化結晶 道教歷史文化現狀大型專科辭典 (附贈 神仙圖冊+知識圖譜+綾布捲軸畫+藏書票)
NT$1490
英漢數學全書 代數、幾何與微積分初步 (美)梁家睿(Jerry Conrad Leung)
NT$3980
鳥瞰最美 國保 全書 以鳥瞰的 天地視角 重建五千年「國保」古蹟的空間敘事 專享8大好禮
NT$1399
美麗的數學+美妙的數學+尖叫的數學 (共3冊)獨具特色的數學科普書,帶你敲開身邊有趣的數學問題 趣味數學科普書籍
NT$1799
物理學與生活三部曲 牛頓駕駛學校+特務物理學+美妙的振動:音樂中的物理學(共3冊)
NT$1299
基礎數學與生活 物理學與生活 基礎化學與生活
NT$1990
【禮盒典藏特裝刷邊】玫瑰全書(限量編碼版) 贈玫瑰折疊雨傘+冰箱貼+磁性書籤+玫瑰禮盒 給優雅盛放浪漫生活的你
NT$2690
張其成全解黃帝內經(靈樞+素問 全5冊 )生命的百科全書 講透周易陰陽五運六氣 傳統醫學養生寶典 哲學醫學養生學
NT$5990
閔刻套印 莊子南華真經(全4冊)附贈 北冥有魚 或 莊周夢蝶 水晶鎮紙+帶編號藏書票
NT$3990
大國匠造 中國紅木家具製作圖譜(全6冊)椅幾類、櫃格類、台案類、沙發類、床榻類、組合和其他類 書中含實物圖 三視圖和CAD結構圖和雕刻效果圖
NT$1999
萬葉集 (全5冊)日式美學精神內核,自然風物手冊 (贈 萬葉集指南 筆記本 明信片 書籤)
NT$1990
茶與美+物與美+收藏物語+陶說 (全套4冊)日本民間茶藝陶瓷鑑賞 傳統雅生活情趣美學 (日)柳宗悅
NT$1990
【特裝刷邊禮盒版】繁體原版 食物本草 全彩印刷 來自明朝皇室的飲膳圖譜 隨書附贈5項好禮
NT$1780
植物先生:二十四節氣植物研學課 全手工鎖線裝訂,研發二十四種花草紙,與二十四篇文章、二十四幅彩圖氣息相通,形神統一,共同呈現植物之美
NT$1980
中國民間奇幻全書 神鬼+精怪+仙妖(函套全3冊)特裝刷邊典藏版 中國神祇奇幻生靈魔鬼玄幻神秘奇事 民間神話故事傳說信仰民俗文化
NT$1590
【精裝禮盒珍藏版雅昌印刷畫冊】莫奈 《追尋光影 》穆夏《擁抱繁花》 克林姆特《流金歲月》 梵高《守望星空》 隨書附贈多項週邊好禮 飛機盒包裝
NT$1599
【贈親筆信+明信片】我用一生畫絲路 趙以雄耿玉琨藝術畫集 絲綢之路風景歷史人物民族風俗遺址 高昌壁畫
NT$1990
浪客劍心:東京篇(全6冊)隨書贈送劍薰雙人PVC雙層立牌+精裝燙金函套+角色收藏卡+心回眼書籤+燙黑人物卡
NT$1990
【雙開合精裝典藏本】科學之美 最優雅的科學+最古老的學問 (共2冊)一本不走尋常路的科學書 偉大的科學概念+強大的科學魅力+細緻而神秘的美
NT$1599
【特裝刷邊版 磁扣對開禮盒】神曲 但丁傳世之作 內含135張多雷定制插畫
NT$4990
【湖州真絲宋錦函套】芥子園畫傳:翎毛草蟲花卉譜一函3卷 宣紙全彩原色高清印製 附收藏證書
NT$1399
《敦煌初見時》一印一畫典藏版 附贈2.5米超長旅行別冊+21枚手工印章 通關文牒+作者專屬藏書票+防撞手提盒
NT$1499
【飛機盒+珍珠棉防撞】(精裝大8開)天賜百色 Merasgar全新國風作品集 中國傳統色與插畫的結合插畫集
NT$2980
【特裝刷邊珍藏版】敦煌日課 (全3冊)萬物有靈+眾神召喚+文明賡續
NT$1999
豐子愷藝術通識四書 珍藏版 (共4冊) 藝術欣賞與人生的四十堂課
NT$3990
《世界國寶全書》刷邊特裝版 直通全球100座頂尖博物館,六大洲文明精粹,一冊盡收眼底 精裝大8開 附贈5項周邊好禮
NT$1599
荷蘭皇家圖書館典藏250週年精選紀念版【精裝8開】雕版手繪珍鳥圖鑑 附贈 觀鳥尋蹤筆記本+純美畫框+2張大幅珍鳥裝飾畫
NT$1399
計算機科學中的數學 信息與智能時代的必修課 麻省理工學院計算機科學與工程專業的數學課程講義
NT$1690
【全彩圖解共2冊】室內裝飾節點與構造施工+室內設計場景工藝全書 CAD圖 室內設計施工流程解析節點構造裝潢施工手冊
NT$6990
哈利波特25週年精裝限定紀念典藏版(全套7冊)
NT$1850
古建築傳統 木工+瓦工+傳統油工+傳統石工+彩畫工 (全5冊)古建築理論知識 工藝流程 關鍵技術
NT$1990
石材設計與藝術 室內裝潢中的石材選擇與運用指導 dop材料美學館編輯 大理石 石英石 花崗岩 石灰岩 洞石 板岩 砂岩
NT$2380
【繁體原版共4冊 大尺幅原稿復刻】梁思成古建築手繪圖: 圖像中國建築史+清式營造則例圖版+宋營造法式圖註+中國建築營造圖集 梁思成林徽因建築大師首繪圖
NT$1990
梁思成建築大系(全5冊)《梁思成林徽因建築藝術二十講》《梁思成註釋營造法式》《梁思成中國建築史》《梁思成古建築手繪賞析》《梁思成林徽因講故宮》
NT$2390
【親簽特裝刷邊版】山海經的博物世界 植物刷邊版 附贈(親簽+ 鈐印+4大周邊週)
NT$2390
【特製精裝刷邊典藏版】金石昆蟲草木狀 絕美中國博物手繪 繪 明代人的自然百科全書鑑 花卉冊 萱石 海錯圖 本草 科普 宮廷 書畫三絕
NT$1490
盧中南小楷 唐詩三百首+宋詞三百首(共2冊) 唐詩宋詞近距離臨摹字卡2本套 楷書字帖硬筆小楷臨摹 毛筆軟筆書法愛好者
NT$3990
【精裝大8開】中國石窟全書 盡覽1600年中國石窟之美 14省40座石窟 全景介紹+細部放大+手繪結構 一本讀懂中國石窟前世今生 附贈6項好禮
NT$1998
禪庭設計 枡野俊明作品集 精裝典藏版(共2冊) 日式大師庭院設計解析 枯山水園林景觀設計 禪宗花園 日式枯山水造景教學書籍
NT$1399
歲時請神 中國諸神眾仙百科全書 附贈風琴摺圖冊+賜福貼紙
NT$1790
星河畫卷 (親簽版)安久攝影作品集 星空攝影畫冊 天文攝影風景圖 前奔赴宇宙浪漫
NT$1399
《吳悅石授課筆記》福從天降 吳悅石畫鐘馗 吳悅石先生所作鐘馗作品輯 共有鐘馗畫像近120幅
NT$3690
【刷邊特裝典藏版】絲綢 一本書讀懂世界絲綢史 可觸摸的中國絲綢譜 絲綢生產歷史 工藝美學歷史 近代織造品 絲綢史書籍
NT$1590
【特裝刷邊版】徐霞客遊記(全2冊) [明]徐弘祖著
NT$1999
封神演義 麒麟特裝刷邊插圖版 雙面函套 隨書附贈專享6大好禮
NT$1990
【精美禮盒+首版首印紀念章+卡牌+藏書票+透卡 】思接千載:115 件文物裡的古代中國
NT$2980
中國神怪大辭典(第三版) 匯聚中國神仙鬼怪巫幻妖魔等綜合性大型字典
NT$2590
【刷邊特裝版】畫中尋宋 宋畫藝術珍藏集 重拾詩意棲居 與宋人共赴一場風雅之約 宋代美學
NT$1990
中國傳統色 故宮裡的色彩美學+色彩通識100講(共2冊)解讀中國傳統色的源流和美學特征(附贈24節氣卡+100色可撕色卡)
NT$4980
【精裝大8開 8.5KG珍藏版 】最美中國畫 中國名畫畫冊 名家代表作收錄 千里江山圖 洛神賦 女史箴步輦仕女臨摹畫冊 13張加長大拉頁 單張長達1.7米
NT$3980
【精裝大8開】 最美中國古地圖 系統化呈現原版古地圖 典藏絕版中華文明古地圖 天文輿地 城市風景 河渠水利 交通經濟軍與軍事圖 穿越時空的旅遊指南
NT$3990
【精裝8開 刷邊特裝版】中國茶葉全書 中茶文化百科全書 從喝茶到懂茶 5000年茶文化 喝茶談茶選茶訣竅 泡茶書籍
NT$1990
中國美術五千年+如何讀中國畫(共2冊)寫給大眾的美術通識讀本 煌煌畫卷 風雅傳承 5000年美的歷程
NT$6990
全唐詩(全套25冊)繁體豎排版(清)彭定求 點校整理
NT$1890
【刷邊特裝 40週年紀念版】楚辭譯註 彩圖珍藏本 250幅楚辭名物彩圖 2000條註
NT$2990
【特裝刷邊 精裝禮盒 】全唐詩 全彩插圖全4冊 布面精裝刷邊版 仿絨布磁吸函盒 附贈 鮮章編碼+花紋方巾+藏書票
NT$3980
【精裝大8開 刷邊特裝版】蘇東坡全書 隨書附贈6大好禮 600多幅珍藏級插圖,400篇傳世佳作,涵蓋了蘇東坡一生中的102位關鍵人脈、36處地理足跡、17種人生雅趣及9重身份
NT$2699
倪海廈台灣原版繁體全套8冊 繁體豎排 天紀人紀針灸傷寒周易 附贈全套視頻教程(128G 隨身碟 免下載 即插即看)
NT$1590
【原作1:1高清復刻】米芾 離騷經 行楷字帖 行書毛筆字帖 北宋經典碑帖書法臨摹字卡 1:1高清復刻墨跡本 近距離書法字帖臨摹卡
NT$1299
【原版1:1高清復刻】孫過庭 孝經冊 台北故宮博物院孤本復刻 晉唐書法範本 毛筆字帖書法 臨摹臨帖練習古帖碑帖拓本
NT$1690
【全彩圖解】進口變頻器電路圖集與原理圖解 +變頻器電路芯片級維修技能全圖解(共2冊)
NT$1199
【全彩圖解】黃帝內經 十二時辰養生法+ 十二經脈養生法(共2冊)中醫經典養生書籍 插圖講透經脈穴位 二十四節氣養生智慧妙方養生大全
NT$1560
香辛料原理與應用+食用調香術(共2冊)
NT$1399
七律指南(全2冊) [清]方元鶤 撰 黃靈庚 整理 探索七律詩體流派 沿革之選本 疏理七律詩體演變的詩史 創作七律書籍
NT$1590
鋼結構製作與安裝 + 建築鋼結構焊接新技術(共2冊)
NT$1590
【大8開】蔡兼素描靜物 石膏幾何體繪畫+對路素描幾何體 石膏靜物形體照片對畫臨摹範本(共2冊)
NT$1399
【8開】速寫易畫一本通+素描易畫一本通(共2冊)專業課件 全套石膏基礎靜物美術素描本
NT$2980
自然紀事:塞拉菲尼原畫復刻版
NT$2390
西行影紀(全3冊) 紀實攝影大師莊學本考察手稿日記 中國近代史西南地區攝影史料 攝影作品集畫冊書籍
NT$2690
馮承天 原創數學拓展普及類從系列(全套6冊)高等數學啟蒙小叢書 從解多項式方程式到阿貝爾不可能性定理 從群到李代數定理到超越數
NT$1990
【全彩圖解】魚料理:從海洋到餐桌+八十八種四季魚料理+蝦蟹料理圖鑑(共3冊)